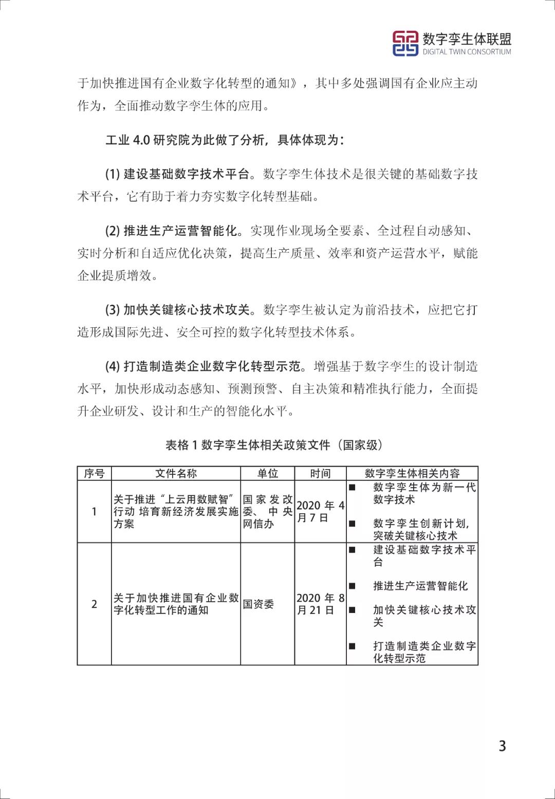
近日,由工业4.0研究院编写的《数字孪生电网白皮书》正式发布。近几年,电力行业引入数字孪生体技术,逐步形成了较为广泛的数字孪生体应用场景。工业4.0研究院指出,电网行业具有价值较高、技术要求不复杂等特点,非常适合作为数字孪生体应用的先导性场景。

























































经过去10多年高速发展,电网行业的信息化程度较高,已经能够满足管理信息化的需要,但这还是数字化转型的一个部分,因为管理信息化具有高维度和(数据)颗粒度大的特点,这对精细化甚至于精准化管理来讲,面临应用难度高和效果不足的挑战。
电网行业最近几年不断引入数字孪生体技术,总体效果并不理想,其本质原因是没有深入到设备系统层,传统的信息化方法难以在生产现场应用,人还是生产系统的主要角色。为了解决这个问题,应引入新的概念体系,重构传统的技术手段和实践方式,数字孪生电网是一个较好符合需要的新方法。
本白皮书设计了数字孪生电网参考架构,展现了数字孪生基础设施、数字孪生体平台和数字孪生体应用三个层面的建设指引。跟其他类似的参考架构不同,数字孪生电网参考架构采用了开放体系,可以实现“建设-运行-优化”的闭环优化,这正是数字孪生体的潜力所在。
针对数字孪生电网可持续改进特征,白皮书还提出了从1.0到3.0的演进路径,预计经过10年左右的时间,数字孪生电网将实现全局和全生命周期生产运行需要,达到源网荷储一体化等管理目标。
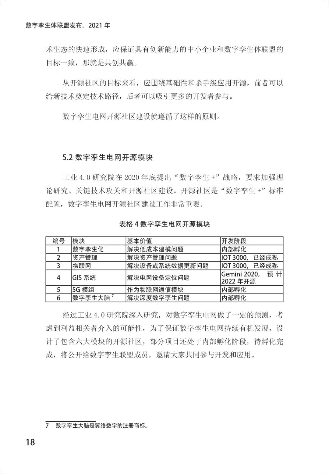
为了加速数字孪生体产业的专业化分工和发展,本白皮书专门开辟了“数字孪生电网开源社区”章节,对数字孪生化、资产管理、物联网、GIS系统、5G模组和数字孪生大脑等六大开源模块做了介绍。